行业研究报告

Industry Research Reports

《洞见_汽车行业前瞻技术》(10月)

发布时间:2022-11-15 作者:上海工业控制安全创新科技有限公司 点击次数:8108次

简介

《洞见_汽车行业前瞻技术》针对当月全球发布的前瞻技术进行收集汇总,并针对此项技术的前瞻性给出行业分析师的一句话分析。


目录

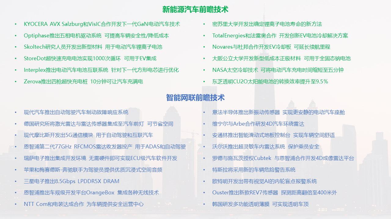
一、新能源汽车前瞻技术

二、智能网联前瞻技术

三、节能与轻量化前瞻技术

试读已结束
请勿关闭页面,如果您要继续阅读或下载高清版敬请购买,
购买成功后请到个人中心下载报告
  • 普通会员版 单篇报告
    VIP会员价:元/篇
    1500.00元/篇
    立即升级VIP会员
应付金额:1500.00
立即付款